文章

“2025出口管制学术年会”成功举办

发稿时间:2026-01-31 22:10:22
来源:“贸易安全与合规”公众号

  为深化出口管制理论研究和实践探讨,助力完善出口管制体系,1月16日,商务部国际贸易经济合作研究院贸易与投资安全研究所、《国际贸易》编辑部、《国际经济合作》编辑部联合主办“2025出口管制学术年会”。来自相关政府部门、高等院校、科研单位、企事业单位、律师事务所等机构的代表200余人出席年会。
 
 
  1月16日,“2025出口管制学术年会”在商务部国际贸易经济合作研究院四层报告厅举办。
 
  本届学术年会以“开放与安全:出口管制的理论和实践”为主题,设置开幕致辞、主旨演讲、主题发言、专家研讨等多个重要环节。与会领导、专家就近年来我国出口管制工作发挥的重要作用、当前出口管制工作面临的新形势新趋势、完善出口管制体系的必要性紧迫性、出口管制领域重大理论和现实问题等重要议题展开深入交流研讨。
       会上,商务部国际贸易经济合作研究院、中国军控与裁军协会、重庆大学、金杜律师事务所、中国现代国际关系研究院等单位专家,分别就“践行全球治理倡议 构建出口管制新秩序”“当前国际形势下的出口管制治理”“技术脱钩风险与企业技术创新”“出口管制新规制与企业供应链安全”“动荡变革期的出口管制博弈走势”等,分享了最新学术研究成果。
       与会各方一致认为,出口管制与国际形势密切相关,变乱交织的国际形势对出口管制工作的系统性、前瞻性和科学性提出了更高要求,也对出口管制学术研究提出了新的时代课题。作为国内首次以“出口管制”为核心议题的全国性学术会议,本届学术年会汇聚政产学研各界众多权威专家学者,为深化出口管制重大问题研究、贯通政策理论与实践应用搭建了重要交流平台。
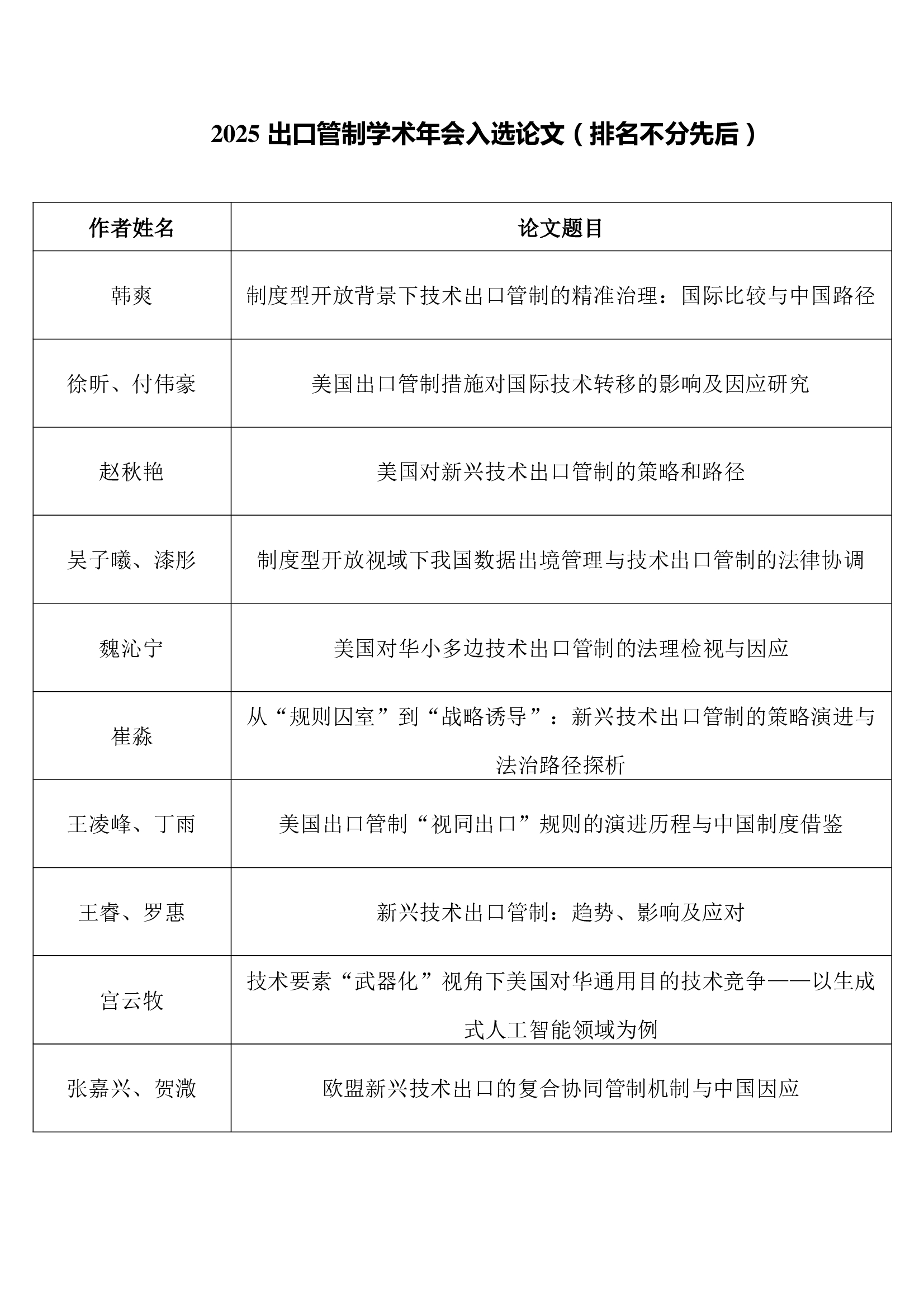
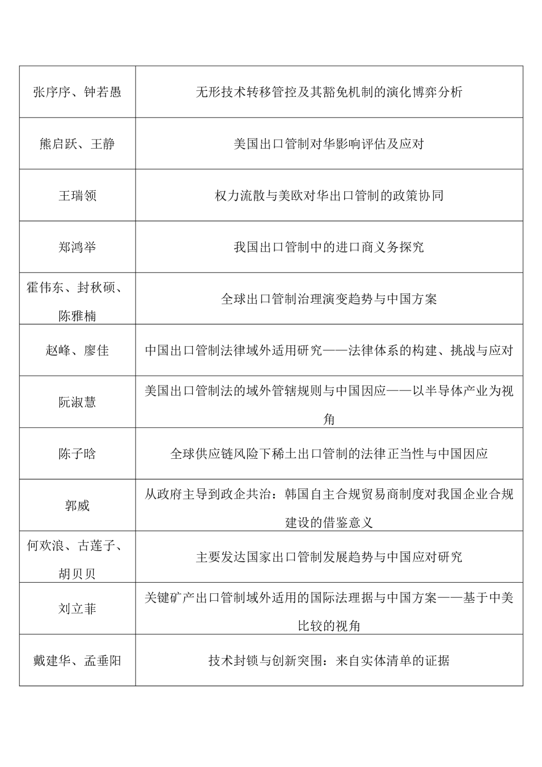
       为办好本届学术年会,2025年9月,商务部国际贸易经济合作研究院贸易与投资安全研究所、《国际贸易》编辑部、《国际经济合作》编辑部启动征文工作,共收到130余篇投稿。经专家评审,31篇论文入选年会。为鼓励各界深化对出口管制重大问题研究,本届学术年会组织“新兴技术出口管制策略和路径研究”“出口管制国际规则与治理”“出口管制态势与全球产业链供应链重构研究”三场平行分论坛,31篇入选论文作者现场分享文章核心观点及内容,与会点评专家提出意见建议。
 
  附件:2025出口管制学术年会入选论文




 

友情链接:

中国政府网 国务院新闻办公室 国家发展和改革委员会 人民网 新华网 中国经济体制改革研究会 腾讯网 搜狐网 光明网 中国改革论坛 中国新闻网 澎湃新闻网 凤凰网 经济参考网 人民论坛网 中宏网 千龙网 网易 中国教育新闻网 北青网 中国记协网 求是网 国家互联网信息办公室 央广网 中国青年网 中国经济网 中国日报网 中国人大网 中国网